Упр.247 ГДЗ Дорофеев Суворова 8 класс (Алгебра)
Решение #1

Рассмотрим вариант решения задания из учебника Дорофеев, Суворова, Бунимович 8 класс, Просвещение:
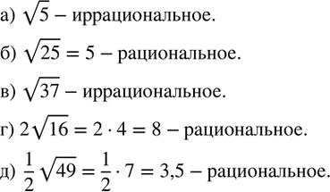
247. Укажите, рациональным или иррациональным является число:
а) v5;
б) v25;
в) v37;
г) 2v16;
д) 1/2 v49.
*размещая тексты в комментариях ниже, вы автоматически соглашаетесь с пользовательским соглашением