Упр.892 ГДЗ Дорофеев Суворова 8 класс (Алгебра)
Решение #1

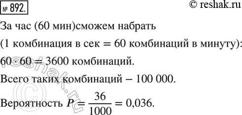
Рассмотрим вариант решения задания из учебника Дорофеев, Суворова, Бунимович 8 класс, Просвещение:
892. Замок на сейфе открывается набором определенной комбинации из пяти цифр, каждая из которых может быть любой от 0 до 9. С какой вероятностью мы откроем сейф в течение часа, если будем тратить на выбор каждой новой комбинации около секунды
*размещая тексты в комментариях ниже, вы автоматически соглашаетесь с пользовательским соглашением